
热点栏目
自选股
数据中心
行情中心
资金流向
模拟交易
客户端
整治“内卷式”竞争被写入今年的政府工作报告,主要涉及产能结构以及竞争秩序两个方面。从过往政策手段来看,可运用的整治手段包括设置淘汰落后产能目标、设立产能硬性退出标准、提升低效产能经营成本、提高行业准入门槛、把握行政管理节奏等。从当前政策预期来看,分行业化解产业结构性矛盾政策尚未出台,后续政策或聚焦炼油、钢铁、煤化工、氧化铝、新能源汽车、光伏等多行业。
核心观点
整治内卷式竞争成为今年政府工作重点之一。自2024年7月政治局会议首提“防止‘内卷式’恶性竞争”后,整治“内卷式”竞争成为今年政府工作的一大重点,被写入政府工作报告。5月发改委再次提及整治“内卷式”竞争,并提及了一系列措施。具体来看,发改委表态中,“内卷式”竞争主要导致了两大问题,一是产能的结构性问题,即“有的盲目跟风投资,有的跟不上技术更新迭代节奏”;二是对公平竞争秩序的扰乱,即“有的以低价、超低价、甚至以低于成本价格销售,有的制假售假、以次充好”。
化解产能结构性问题的一大手段是处置存量落后的过剩产能:从历史经验来看,可通过1)设置淘汰落后产能目标,通过分年度、分地区设定具体去产能目标,推动落后产能逐步退出;2)设立产能退出标准,通过制定环保、能耗、安全、质量、技术等五方面主要退出标准,倒逼不具备合格竞争力的企业依法退出;3)提高低效产能的经营成本,通过降低或取消出口退税率、提高产能过剩行业电价、限制信贷融资支持等手段,抬高低效产能经营成本
化解产能结构性问题的另一大手段遏制产能盲目扩张:从历史经验来看,可通过1)通过设置硬性技术、环保、能耗、安全等标准,提高行业准入门槛;2)通过投资审查、项目备案等政府行政管理方式控制新增产能;3)产能置换,要求新建或改造产能通过等量或减量置换方式来淘汰落后产能同时控制新增产能。
推动并购重组也是化解产能结构性问题的一大重要手段:从2010年首个高级别支持并购重组的意见出台开始,支持化解过剩产能就已成为并购重组的一大主要目的。本轮整治“内卷式”竞争再提并购重组,从具体行业表态来看,钢铁、新能源汽车有相关表态。
加强地方、企业行为约束是规范市场秩序的主要措施。可以通过破除保护主义、市场分割,建立统一大市场等手段规范地方政府行为,以及通过行业自律手段,限制低于成本投标、恶性降价、优化供应链管理等方式来规范和约束企业行为。当前,加强企业行为约束,主要集中在光伏、新能源汽车、平台企业、储能、钢铁等行业,主要涉及低于成本投标、恶性降价、供应链问题等方面。
后续展望:从当前政策预期来看,分行业化解产业结构性矛盾的政策尚未出台,有望尽快落地。从发改委表态来看,不同行业的整治手段或不尽相同,炼油、钢铁等行业或主要通过化解存量过剩产能的手段进行优化;煤化工、氧化铝等行业或通过遏制产能盲目扩张的手段进行控制;新能源汽车、光伏等“新三样”行业或通过行业自律—即加强企业行为约束的方式来进行监督。
报告正文
一、背景
自2024年7月政治局会议首提“强化行业自律,防止‘内卷式’恶性竞争”后,整治“内卷式”竞争成为今年政府工作的一大重点,被写入政府工作报告。5月发改委再次提及整治“内卷式”竞争,并提及了一系列措施,标本兼治化解重点产业结构性矛盾,促进产业健康发展和提质升级。
从发改委的表态来看,本轮整治“内卷式”竞争主要涉及了两大产业问题,一是产能结构性问题,二是公平竞争秩序的扰乱。具体来看,今年5月,发改委表态“有一些行业出现结构性问题,有的盲目跟风投资,有的跟不上技术更新迭代节奏。一些企业陷入‘内卷式’竞争,有的以低价、超低价、甚至以低于成本价格销售,有的制假售假、以次充好。这些都突破了市场竞争的边界和底线,扭曲了市场机制,扰乱了公平竞争秩序,必须加以整治”。其中,盲目跟风投资、跟不上技术更新迭代,对应部分行业产能过剩、低端产能较多等产能结构性问题。“以低价、超低价、甚至以低于成本价格销售,有的制假售假、以次充好”主要涉及公平竞争秩序的扰乱。本文总结了此前供给侧改革以及本轮整治“内卷式”竞争对这两方面问题的应对措施,以期对后续整治“内卷式”、化解产业结构性问题可能出台的政策作出指引。
二、化解产能问题
1、政策基调:符合预期,强调底线思维
化解产能问题主要有三种方式:一是化解存量过剩产能,此前产能过剩主要集中在钢铁、煤炭等行业,主要通过三种方式化解:1)设置淘汰落后产能目标,通过分年度、分地区设定具体去产能目标,推动落后产能逐步退出;2)设立产能退出标准,通过制定环保、能耗、安全、质量、技术等五方面主要退出标准,倒逼不具备合格竞争力的企业依法退出;3)提高低效产能的经营成本,通过降低或取消出口退税率、提高产能过剩行业电价、限制信贷融资支持等手段,抬高低效产能经营成本。二是遏制产能盲目扩张,主要通过三种方式实现:1)提高行业准入门槛,通过设置硬性技术、环保、能耗、安全等标准,推动企业技术升级改造;2)政府行政管理,通过投资审查、项目备案等方式直接控制新增产能;3)产能置换,新建或改造产能必须通过等量或减量置换方式来淘汰落后产能。三是推动并购重组,政策支持力度自2010年起持续加码,明确将其作为化解过剩产能的重要手段。通过发布《关于加快推进重点行业企业兼并重组的指导意见》、《关于化解产能严重过剩矛盾的指导意见》、《上市公司重大资产重组办法》等一系列政策文件,为并购重组化解过剩产能加速,鼓励钢铁、水泥等行业加快整合。
1、化解存量过剩产能
在化解产业结构性矛盾的时候,化解存量过剩产能是一大主要方向。主要包括(1)设置化解目标并分解至地方;(2)通过设立标准,退出不符合要求的产能;(3)提高低效产能的经营成本,引导低端过剩产能有序退出。
(1)设置淘汰落后产能目标
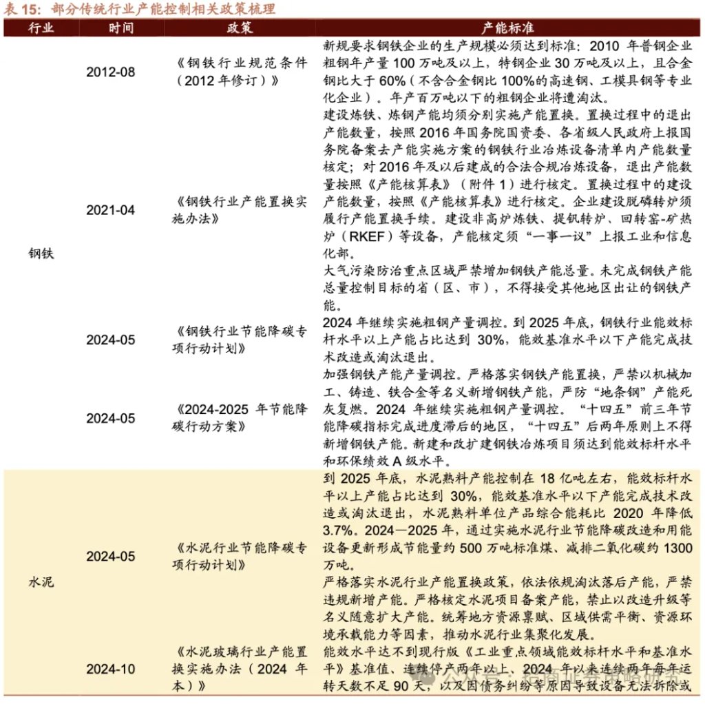
此前供给侧改革期间,针对产能严重过剩的行业曾使用过设置化解目标并分解至地方这一重要化解手段,针对的行业主要为煤炭、钢铁。2016年发布的《关于钢铁行业化解过剩产能实现脱困发展的意见》要求从2016年开始,用5年时间再压减粗钢产能1亿—1.5亿吨。具体到年份而言,2016-2018年分别设置了压减粗钢产能4500、5000、3000万吨的去产能目标。
煤炭方面,2014年印发的《关于做好2014年煤炭行业淘汰落后产能工作的通知》对淘汰煤炭落后产能的工作做了部署,在全国整体淘汰目标的基础上,还将淘汰目标分解至地方,其中贵州要求淘汰落后产能的数量最多,占当年全国目标的56%。
(2)设立产能退出标准
通过严格执行环保、能耗、质量、安全、技术等法律法规和产业政策,或根据行业自身情况设立退出标准,引导部分产能有序退出,也是化解产能过剩的一大主要方法。
举例来看,在此前供给侧改革中,《关于钢铁行业化解过剩产能实现脱困发展的意见》规定了钢铁行业通过行业标准退出在建产能的方式,主要涉及了环保、能耗、质量、安全、技术这五个方面。对无法达到这五个方面的主要行业标准,且通过停产整改后仍不合格的企业进行依法关停退出、处罚等措施。
煤炭方面,《关于煤炭行业化解过剩产能实现脱困发展的意见》对煤炭产能退出的标准进行了规定,除此前提到的安全、质量、环保、技术外,还根据行业特征设计了资源规模相关的标准。具体来看,其规定通过给予政策支持等综合措施,引导“晋、蒙、陕、宁等4个地区产能小于60万吨/年,冀、辽、吉、黑、苏、皖、鲁、豫、甘、青、新等11个地区产能小于30万吨/年,其他地区产能小于9万吨/年的煤矿”有序退出。此外,政策还提出了有序引导煤炭行业中长期亏损、资不抵债、长期停产/停建、不承担社会责任等类型的煤矿退出。
(3)提高低效产能的经营成本
通过提升低效产能的经营成本,如取消或调整针对高耗能、高污染行业的特殊电价政策,严控对低效产能项目的土地低价出让、税收减免、财政返还等,差异化成本,使低效落后产能的边际生产成本显著高于市场均衡价格,失去生存空间。
举例来看,提高低效产能的经营成本政策主要有三类:(1)税收相关,如降低或取消出口退税率、取消加工贸易项下的进口保税政策等;(2)电价相关,如禁止对某一产能过剩行业出台优惠电价政策、组织电力市场专场交易等;(3)信贷相关,如对产能过剩行业停止提供新增授信支持、压缩退出存量贷款等。
2、遏制产能盲目扩张
遏制产能盲目扩张是化解产业结构性矛盾的一项重要手段。具体来看,主要包括提高行业准入门槛、强化行政审批/核准/备案管理、产能置换等三方面手段。
(1)提高行业准入门槛
提高行业准入门槛主要是通过设置硬性技术、环保、能耗、安全等标准,倒逼企业进行技术升级、否则无法扩产。举例来看,2024年11月,工信部发布《光伏制造行业规范条件(2024年本)》和《光伏制造行业规范公告管理办法(2024年本)》,对光伏行业新增产能建设提出了更加明确的要求。不仅相较于2021年本更加严格,也较7月征求意见稿大幅提高新增产能进入门槛。
具体来看,相较征求意见稿来看,正式版本将新建和改扩建多晶硅项目还原电耗上限从44千瓦时/千克下降至40千瓦时/千克,综合电耗上限从57千瓦时/千克下降至53千瓦时/千克。此外,其还新增了“新建和改扩建硅片项目水耗低于540吨/百万片且再生水使用率高于40%”,以及“鼓励现有硅片项目使用再生水”的条件,以及新增了“新建和改扩建项目水耗低于360吨/MWp且再生水使用率高于40%”,以及“鼓励现有电池项目使用再生水”。
(2)行政管理
行政管理主要指政府通过对投资项目进行事前审批、核准或规范备案,直接控制新增产能,避免低水平重复建设。在此前供给侧改革时,国务院曾发布《关于化解产能严重过剩矛盾的指导意见》,其中曾提到“严禁建设新增产能项目”,禁止产能严重过剩行业新增产能项目。此后,根据不同行业的产能过剩化解情况,强化产能严重过剩行业的政策力度,包括下发补充文件、开展抽查/全面检查/督察等方式等。举例来看,2016年开始,《关于坚决遏制钢铁煤炭违规新增产能打击“地条钢”规范建设生产经营秩序的通知》印发,敦促各地发展改革、工业和信息化和煤炭行业管理部门对本辖区内钢铁、煤炭新建、在建项目违规情况开展详细梳理排查。2017年《关于坚决遏制钢铁煤炭违规新增产能打击“地条钢”规范建设生产经营秩序的补充通知》印发,进一步敦促各省区市相关部门对本地区相关钢铁煤炭企业进行拉网式的梳理核查。除全面禁止某一产能严重过剩产业新增产能外,行政管理还可以通过控制新增产能的规模、技术路线和路径。举例来看,2014年发布的《2014年能源工作指导意见》在规模上,对低于30万吨/年的煤矿和低于90万吨/年的煤与瓦斯突出矿井的新增产能进行控制;在区域上,重点控制京津冀、长三角、珠三角等区域煤电项目。
(3)产能置换
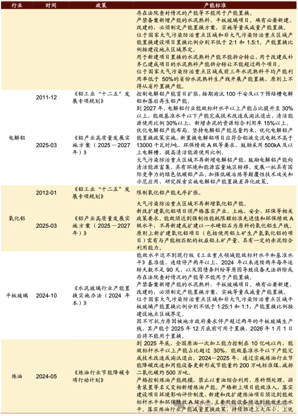
产能置换要求行业在新建或改造产能时,必须通过等量置换或减量置换的方式,淘汰一部分的落后或过剩产能。等量置换是指建设项目应淘汰与该项目产能数量相等的落后或过剩产能;减量置换是指建设项目应淘汰大于该项目产能数量的落后或过剩产能。
具体来看,2015年《关于印发部分产能严重过剩行业产能置换实施办法的通知》印发,对产能严重过剩行业的产能置换进行了详细的规定。具体来看,《通知》适用的行业包括钢铁(炼钢、炼铁)、电解铝、水泥(熟料)、平板玻璃行业。产能置换支持跨区域指标交易,但规定京津冀、长三角、珠三角等环境敏感区域需置换淘汰的产能数量按不低于建设项目产能的1.25倍予以核定,其他地区实施等量置换。
《通知》还详细规定了不同行业的产能换算方法,比如高炉有效容积在5800立方米的换算产能约463万吨/年;电炉公称容量在220吨左右的换算普钢产能约为220万吨/年,特钢产能约为180万吨/年;电解槽电流强度500千安培的换算产能约为1367吨/年等。
自2013年以来,钢铁产能置换政策不断优化,目前正在进行新一轮的修订。2024年8月工信部发布《关于暂停钢铁产能置换工作的通知》,要求各地区自2024年8月23日起,暂停公示、公告新的钢铁产能置换方案。在此之前的2020年也曾出现过暂停公示和公告新的钢铁产能置换方案,不再备案新的钢铁项目,并同步修订产能置换办法,在暂停15个月后发布了新版本的产能置换办法。
3、推动并购重组
(1)并购重组是上轮供给侧改革的重要抓手
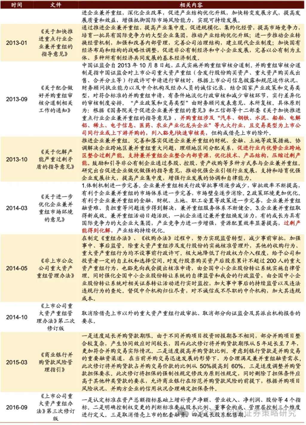
并购重组是上轮供给侧改革的重要抓手。具体来看,从2010年首个高级别支持并购重组的意见出台开始,支持化解过剩产能就已成为并购重组的一大主要目的。2010年出台的《国务院关于促进企业兼并重组的意见》将“一些行业重复建设严重”列为促进并购重组的主要原因。2013年,并购重组加快。专项文件《关于加快推进重点行业企业兼并重组的指导意见》的出台,明确表示支持9大行业并购重组,其中钢铁、水泥、电解铝等行业的支持细则明确表态,通过并购重组化解过剩产能。2013年出台的化解过剩产能的专项文件,即《关于化解产能严重过剩矛盾的指导意见》,将并购重组列为化解产能过剩的主要方式等。2014年《关于进一步优化企业兼并重组市场环境的意见》出台,并购重组要求进一步放宽,《上市公司重大资产重组管理办法》第二次修订版取消了除借壳上市以外的重大资产重组行政审批、取消部分向证监会及其派出机构报告的要求,并购重组进一步加速。直到2016年《上市公司重大资产重组办法》第三次修订版印发,才开始逐渐减速。
从资本市场并购重组数量变化来看,2013年《关于加快推进重点行业企业兼并重组的指导意见》、《关于化解产能严重过剩矛盾的指导意见》发布后,并购重组步伐加快,2015年到达高点,全年重大并购重组接近300个,2016年《上市公司重大资产重组办法》第三次修订版发布后数量逐渐减少。
从政策效果来看,以水泥为例,水泥并购重组数量在2013年达到高点。具体来看,《关于加快推进重点行业企业兼并重组的指导意见》提出“到2015年,前10家水泥企业产业集中度达到35%,形成3-4家熟料产能1亿吨以上,矿山、骨料、商品混凝土、水泥基材料制品等产业链完整,核心竞争力和国际影响力强的建材企业集团”的目标。从并购重组数量上,水泥行业并购重组在2011-2015年间经历了一波热潮,在2013年达到顶峰。在水泥行业并购高峰期间,西南地区最为典型。由于彼时西南地区出现了一大批水泥企业,但由于水泥企业规模小,技术含量低,产能过剩等因素影响,导致整个西南地区水泥企业无序竞争现象非常严重。中国建材便在此期间强势发力,对大量落后的中小水泥企业进行联合重组,并于2011年成立了西南水泥有限公司,到了2012年西南水泥年产能达1.5亿吨。
(2)本轮并购重组再提
本轮整治“内卷式”竞争再提并购重组。去年9月《关于深化上市公司并购重组市场改革的意见》印发,主要鼓励两方面并购重组,包括1)支持新质生产力方向发展;2)支持产业整合。在支持产业整合方面明确提出“鼓励引导头部上市公司立足主业,加大对产业链上市公司的整合。完善股份锁定期等政策规定,支持非同一控制下上市公司之间的同行业、上下游吸收合并,以及同一控制下上市公司之间吸收合并。支持传统行业上市公司并购同行业或上下游资产,加大资源整合,合理提升产业集中度。支持私募投资基金以促进产业整合为目的依法收购上市公司。支持沪深北交易所上市公司开展多层面合作,助力打造特色产业集群。”此外,发改委曾表示“优化产业布局,遏制落后产能无序扩张。发挥质量、标准支撑作用,以市场化方式促进兼并重组”。在具体产业方面,汽车、钢铁曾有相关表态。中国国际贸易促进委员会汽车行业委员会会长表示“兼并整合既是当前行业内卷化的必然结果,也是治理内卷的关键手段”;中国钢铁工业协会曾表示,“将加快研究推进产能治理和联合重组”。
三、加强地方约束、市场监管
1、破除地方保护主义和市场分割
破除地方保护主义和市场分割是化解产业结构性矛盾的一大重要手段。2013年的《国务院关于化解产能严重过剩矛盾的指导意见》要求“坚决清理废除地方政府在招商引资中采取土地、资源、税收、电价等损害公平竞争的优惠政策,以及地方保护、市场分割的限制措施”。此后,2014年的《国务院关于清理规范税收等优惠政策的通知》规定清理规范税收等优惠政策。
2024年6月,《公平竞争审查条例》规定没有法律、行政法规依据或者未经国务院批准,不允许1)给予特定经营者税收优惠;2)给予特定经营者选择性、差异化的财政奖励或者补贴;3)给予特定经营者要素获取、行政事业性收费、政府性基金、社会保险费等方面的优惠;4)其他影响生产经营成本的内容。随后《全国统一大市场建设指引(试行)》,要求各地区不得突破国家规定的红线底线违规实施财政、税费、价格、土地、资源环境等方面的招商引资优惠政策,并针对地方保护和市场分割屡禁不止、花样翻新等情况,集中力量开展攻坚整治。
2、加强企业行为约束
加强企业行为约束,主要集中在光伏、新能源汽车、平台企业、储能、钢铁等行业,主要涉及低于成本投标、恶性降价、供应链问题等方面。
光伏行业主要聚焦低成本投标,2024年10月,中国光伏行业协会发布的研究报告指出,光伏招投标市场不断出现超低价中标的案例。行业协会测算,0.68元/W的成本已经是当前行业优秀企业在保证产品质量前提下的最低成本。后续光伏或围绕低成本投标进一步自律,不排除出台引导性政策提高抵消产能的经营成本,整治光伏行业内卷式竞争。
新能源汽车主要聚焦恶性降价及供应链问题。2025年5月,人民日报发文《反“内卷”该出手时就出手》指出“恶性降价、地方保护,让部分新能源汽车销量大涨、利润大跌,一些项目资金链断裂,让车主陷入维保难”。在恶性降价方面,16家车企在2023中国汽车论坛上联合签署了《汽车行业维护公平竞争市场秩序承诺书》,做出了包括“不以非正常价格扰乱市场”在内的多项承诺。供应链问题方面,6月中旬,多家车企承诺向上游供应商支付账期统一至60天内。此外,广汽集团、宝马、北汽新能源等车企承诺60天内向下游经销商返利。
平台企业方面主要聚焦恶性竞争、仅退款等经营模式,人民日报文章批评平台企业“仅退款”政策挤压商家生存空间,助长“低质低价”的不良风气,强调在平台治理中要兼顾消费者权益与商家合理利润,防止恶性竞争。5月,市场监管总局等五部门约谈京东、美团、饿了么等平台企业,要求公平有序竞争,共同营造良好市场环境。
储能行业同样聚焦低成本投标。2024年12月中关村储能产业技术联盟召开闭门研讨会,会议主要围绕“反内卷式竞争、反低于成本价格竞争”等内容的行业自律公约、防止“内卷”的相关措施、促进新型储能高质量发展等三大议题展开讨论。
钢铁行业主要聚焦恶性竞争,如现金流为负、但粗钢产量仍在增长的企业。5月,中钢协表示将于近期对2024年全年及2025年一季度钢铁主业现金流为负、但粗钢产量仍在增长的6家企业予以提醒。
四、总结与展望
总结来看,整治“内卷式”竞争主要涉及了两大产业问题,一是产能结构性问题,二是公平竞争秩序的扰乱。前者可以通过化解存量、遏制增量、推动重组来形成资源优化,具体措施包括设置淘汰落后产能目标、设立产能硬性退出标准、提升低效产能经营成本、提高行业准入门槛、把握行政管理节奏、设立产能置换标准等。后者可以通过破除保护主义、市场分割,建立统一大市场等手段规范地方政府行为,以及通过行业自律手段,限制低于成本投标、恶性降价、优化供应链管理等方式来规范和约束企业行为。
从当前政策预期来看,分行业化解产业结构性矛盾的政策尚未出台,有望尽快落地。从发改委表态来看,不同行业的整治手段或不尽相同,炼油、钢铁等行业或主要通过化解存量过剩产能的手段进行优化;煤化工、氧化铝等行业或通过遏制产能盲目扩张的手段进行控制;新能源汽车、光伏等“新三样”行业或通过行业自律—即加强企业行为约束的方式来进行监督。
作者:张夏、郭佳宜 来源:招商证券策略研究
新浪合作大平台期货开户 安全快捷有保障
海量资讯、精准解读,尽在新浪财经APP
责任编辑:李铁民
正规配资平台官方,配资之家80809配资,股票十倍杠杆提示:文章来自网络,不代表本站观点。